跳到主要內容區
您的瀏覽器不支援JavaScript功能,若網頁功能無法正常使用時,請開啟瀏覽器JavaScript狀態
:::
回首頁
網站導覽
網站管理
搜尋
🔸️115年4月10日至6月15日開放網路填報,網填可參加抽好禮,新北市政府感謝您的配合!賀!本校施又榮老師參加 新北市戶外教育成效卓著獎 獲得個人貢獻獎優等!賀!賀!賀!連三賀!本校廖紀翔老師榮獲新北市114學年度卓越特殊教育人員!🔸️
播放
暫停
漢堡鈕選單
學校簡介
學校沿革
歷任校長
處室分機
班級網路電話號碼.pdf
114全校平面圖.pdf
簡介摺頁1.jpg
簡介摺頁2.jpg
關於校歌
關於校徽
行政處室
校長室
教務處
學務處
總務處
輔導處
幼兒園
三重分區區務中心
個資保護聯絡窗口
English Version
新型冠狀病毒防疫專區
防疫訊息
局端防疫專區
區級教務人員專業社群
公開授課專區
新生報到及國中入學專區
二重活動相簿
分流授課混合教學專區
校外人士協助教學或活動專區
台灣母語日網站(小學部)
母語日計畫暨推動
本土語日活動
本土語融入教學
本土語環境布置
結合社區、家庭資源推動本土語
本土語文課程及競賽
本土語相關網站資源
本土語認證統計資料
台灣母語日網站(幼兒園)
母語日計畫暨推動(幼兒園)
本土語日活動(幼兒園)
結合社區、家庭推動本土語(幼兒園)
本土語環境佈置(幼兒園)
本土語融入教學(幼兒園)
本土語相關網站資源(幼兒園)
雙語領航計畫共備平台
:::
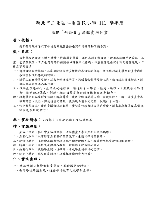
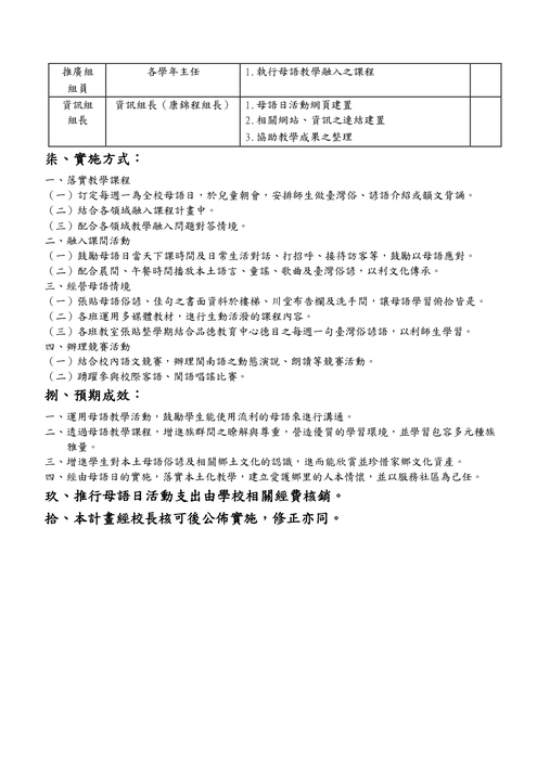
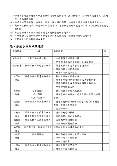
112學年度推動臺灣母語日活動實施計畫
112學年度二重國小母語日活動實施計畫.pdf
瀏覽數:
分享
登入成功
Close (Esc)
Share
Toggle fullscreen
Zoom in/out
Previous (arrow left)
Next (arrow right)